国务院关于印发清理规范
投资项目报建审批事项实施方案的通知
国发〔2016〕29号
各省、自治区、直辖市人民政府,国务院各部委、各直属机构:
现将《清理规范投资项目报建审批事项实施方案》印发给你们,请认真贯彻执行。
国务院
2016年5月19日
(此件公开发布)
清理规范投资项目报建审批事项实施方案
清理规范投资项目报建审批事项,既是推进简政放权、放管结合、优化服务改革的重要内容,也是打通投资项目开工前“最后一公里”、降低制度性交易成本、激发社会投资活力的重要举措。按照国务院关于进一步简化、整合投资项目报建手续的工作部署,制定本方案。
一、清理规范的范围和原则
(一)范围。
投资项目报建审批事项,是投资项目申请报告核准或者可行性研究报告批复之后、开工建设之前,由相关部门和单位依据法律法规向项目单位作出的行政审批事项。此次纳入清理规范的投资项目报建审批事项共计65项。
(二)原则。
一是凡没有法律法规依据、未列入国务院决定保留的行政审批事项目录的,一律取消审批。
二是虽有法律法规依据,但已没有必要保留的,要通过修法取消审批。
三是审批机关能够通过征求相关部门意见或者能够通过后续监管解决的事项,一律取消审批。
四是对确需保留的审批事项,加大优化整合力度。由同一部门实施的管理内容相近或者属于同一办理阶段的多个审批事项,应整合为一个审批事项。属于同一层级地方政府办理的事项,应通过统一平台优化流程、提高效率。
二、清理规范的内容
65项报建审批事项中,保留34项,整合24项为8项;改为部门间征求意见的2项,涉及安全的强制性评估5项,不列入行政审批事项。清理规范后报建审批事项减少为42项。
(一)保留34项。
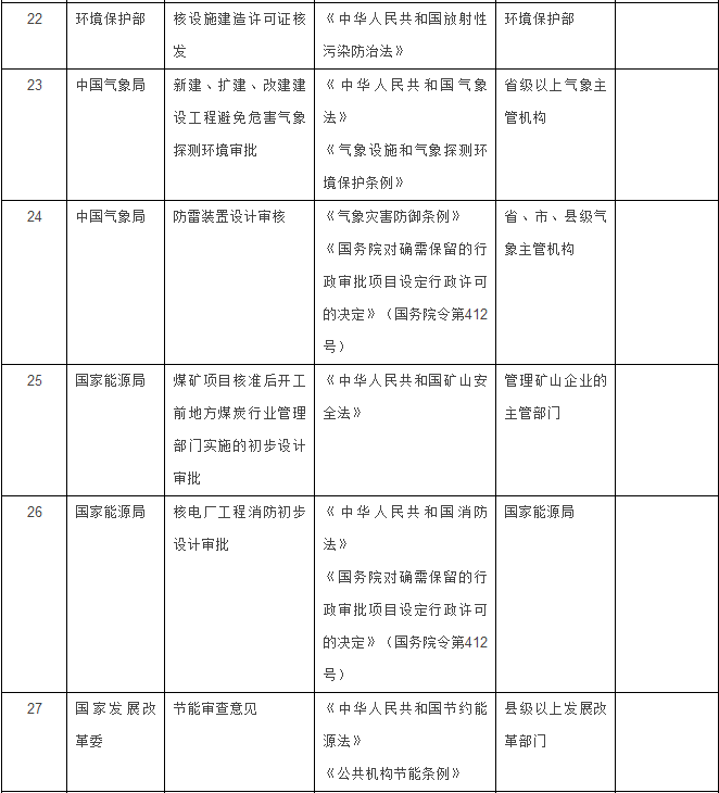
住房城乡建设部门5项:建设用地(含临时用地)规划许可证核发、乡村建设规划许可证核发、建筑工程施工许可证核发、超限高层建筑工程抗震设防审批、风景名胜区内建设活动审批。
交通运输部门5项:水运工程设计文件审查、公路建设项目设计审批、公路建设项目施工许可、航道通航条件影响评价审核、港口岸线使用审批。
国土资源部门4项:农用地转用审批、土地征收审批、供地方案审批、建设项目压覆重要矿床审批。
水利部门3项:农业灌排影响意见书、生产建设项目水土保持方案审批、水利基建项目初步设计文件审批。
海洋部门3项:海域使用权证书核发、无居民海岛开发利用审核、海洋工程建设项目环境影响报告书核准(非重特大项目)。
环境保护部门2项:非重特大项目环评审批、核设施建造许可证核发。
气象部门2项:新建、扩建、改建建设工程避免危害气象探测环境审批,防雷装置设计审核。
能源部门2项:煤矿项目核准后开工前地方煤炭行业管理部门实施的初步设计审批、核电厂工程消防初步设计审批。
发展改革部门1项:节能审查意见。
公安部门1项:建设工程消防设计审核。
安全部门1项:涉及国家安全事项的建设项目审批。
国防科技工业部门1项:军用核设施(含铀尾矿〔渣〕库选址、建造)安全许可。
民航部门1项:民航专业工程及含有中央投资的民航建设项目初步设计审批。
宗教部门1项:宗教活动场所内改建或者新建建筑物审批。
移民管理机构1项:移民安置规划及审核意见。
人民防空部门1项:应建防空地下室的民用建筑项目报建审批。
(二)整合24项为8项。
住房城乡建设部门11项整合为4项:一是将“建设工程(含临时建设)规划许可证核发”、“历史文化街区、名镇、名村核心保护范围内拆除历史建筑以外的建筑物、构筑物或者其他设施审批”、“历史建筑实施原址保护审批”、“历史建筑外部修缮装饰、添加设施以及改变历史建筑的结构或者使用性质审批”4项,合并为“建设工程规划类许可证核发”1项;二是将“临时占用城市绿地审批”、“砍伐城市树木、迁移古树名木审批”2项,合并为“工程建设涉及城市绿地、树木审批”1项;三是将“占用、挖掘城市道路审批”、“依附于城市道路建设各种管线、杆线等设施审批”、“城市桥梁上架设各类市政管线审批”3项,合并为“市政设施建设类审批”1项;四是将“因工程建设确需改装、拆除或者迁移城市公共供水设施审批”、“拆除、移动城镇排水与污水处理设施方案审核”2项,合并为“因工程建设需要拆除、改动、迁移供水、排水与污水处理设施审核”1项。
水利部门6项整合为2项:一是将“非防洪建设项目洪水影响评价报告审批”、“水工程建设规划同意书审核”、“河道管理范围内建设项目工程建设方案审批”、“国家基本水文测站上下游建设影响水文监测工程的审批”4项,合并为“洪水影响评价审批”1项;二是将“建设项目水资源论证报告书审批”、“取水许可”2项,合并为“取水许可”1项。
文物部门4项整合为1项:将“文物保护单位的保护范围内进行其他建设工程或者爆破、钻探、挖掘等作业的许可”、“文物保护单位的建设控制地带内进行建设工程的许可”、“进行大型基本建设工程前在工程范围内有可能埋藏文物的地方进行考古调查、勘探的许可”、“配合建设工程进行考古发掘的许可”4项,合并为“建设工程文物保护和考古许可”1项。
林业部门3项整合为1项:将“勘察、开采矿藏和各项建设工程占用或者征收、征用林地审核”、“在林业部门管理的自然保护区建立机构和修筑设施审批”、“在沙化土地封禁保护区范围内进行修建铁路、公路等建设活动审批”3项,合并为“建设项目使用林地及在林业部门管理的自然保护区、沙化土地封禁保护区建设审批(核)”1项。
(三)改为部门间征求意见的2项。
军队有关部门2项:贯彻国防要求、军事设施保护意见。
(四)涉及安全的强制性评估5项。
安全监管部门2项:职业病危害预评价、建设项目安全预评价。
国土资源部门1项:地质灾害危险性评估。
气象部门1项:重大规划、重点工程项目气候可行性论证。
地震部门1项:地震安全性评价。
三、工作要求
(一)各有关部门和单位要抓紧按程序做好修改法律法规、部门规章和规范性文件,以及调整公布本部门、本单位报建审批事项清单工作。在简政放权的同时,要坚持放管结合、优化服务,建立透明、规范、高效的协同监管机制,规范投资建设行为和市场秩序。要加强对本系统清理规范工作的指导和监督,对保留的报建审批事项,要按照“一个窗口对外”的要求,合理确定管理层级,除安全生产、环境保护等涉及人民群众生命健康安全的事项外,均要精简申报材料,缩短办理时限,便利企业办事。要继续加强调查研究,充分听取市场主体意见,加大改革力度,进一步减少报建审批事项。此外,对涉及安全的强制性评估,应通过细化标准、严格监管等,确保安全措施落实到位。
(二)各地区要将由同一层级地方政府实施的报建审批事项,纳入政务服务大厅或在线平台,实行“一口受理、并行办理、限时办结、统一答复”。严格遵循政务公开原则,强化宣传和舆论引导,做好政策解读工作。同时,要结合本地实际,进一步加大报建审批事项整合力度,优化办理流程,提高办事效率。
附件:投资项目报建审批事项清理规范意见汇总表
附件
投资项目报建审批事项清理规范意见汇总表











