汤骏 南通市公共资源交易中心(南通市政府采购中心)副主任
摘要:本文回顾了我国公共资源交易平台整合十年的历程与成效,分析了改革中存在的问题与缺憾。文章主要围绕平台层级、信息系统、场所资源和专家资源整合四个方面,通过定性和定量分析方法,结合大量地方实践进行了梳理,同时对交易机构整合、规则制度清理、信息技术应用和监管机制创新等方面工作进行了理性评估。总体来看,我国公共资源交易平台整合工作取了明显成效,公共资源配置的效率和效益显著提高,促进了经济社会持续健康发展。
关键词:公共资源交易平台;整合改革;成效评估;缺憾分析
一、引言
建立统一的公共资源交易平台,有利于防止公共资源交易碎片化,加快形成统一开放、竞争有序的现代市场体系。2015年8月,国务院办公厅印发《整合建立统一的公共资源交易平台工作方案》(国办发〔2015〕63号,以下简称“63号文”),宣告我国公共资源交易平台整合改革(以下简称“平台整合”)工作正式启动。如今,这场遍及全国的公共领域改革已走过了10年历程,平台整合进入了新的历史阶段,有必要进行全面的回顾和梳理。
二、我国公共资源交易平台整合改革的历史进程
“公共资源交易平台”的完整定义最早出现在2016年8月发布的《公共资源交易平台管理暂行办法》(国家发展改革委令第39号)中。虽然此前也有类似的称谓,但是大多不够全面、准确。交易平台的前身是有形交易市场(如建设工程交易中心、政府采购中心等),其历史可以追溯到20世纪90年代早期。当时的交易市场属于行业系统专有市场,交易场所分布各处,交易系统自成体系,彼此互不联通,呈现出明显的专业化、封闭化特点。这种条块分割的交易市场,不利于资源整合和统一管理。2012年前后,在纪检监察机关的推动下,由发展改革部门牵头,启动了平台整合试点工作,其发展历程大致分为三个阶段。
(一)试点探索阶段(2015年之前)
2002年,浙江省绍兴市建立了全国第一家公共资源交易中心,中纪委、监察部给予了充分肯定。2012年,中共十七届中央纪委七次全会提出建设统一规范的公共资源交易市场,推动工程项目、土地使用权和矿业权进场交易。截至2015年,全国共有4000多个公共资源交易市场,交易总额超过20万亿元。
(二)规范发展阶段(2015—2019年)
2015年8月出台的63号文是国家层面系统推进公共资源交易市场改革的第一份纲领性文件,对加快形成统一开放、竞争有序的交易平台体系具有重要意义,标志着平台整合工作进入了规范化、法治化轨道。截至2016年末,全国公共资源交易市场从4103个整合为500多个,数量减少了85%,平台整合改革成效明显。
(三)纵深推进阶段(2019年至今)
2019年5月,国务院办公厅转发国家发展改革委《深化公共资源交易平台整合共享指导意见》(国办函〔2019〕41号,以下简称“41号文”),41号文在63号文的基础上,对平台向纵深改革擘画了总体方案,提出到2020年,各级公共资源交易平台实现纵横双向贯通,制度规则、技术标准、信息资源统一共享,电子化交易全面实施,最终形成统一开放、竞争有序的交易市场新格局。
三、平台改革绩效评价的政策依据和任务目标
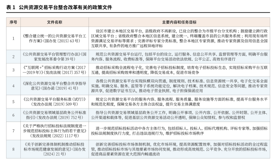
为了推进平台整合改革,除了63号文和41号文外,国家有关部门还制定印发了不少配套规范性文件,这些文件聚焦公共资源交易工作不同侧面,提出了明确的分项任务目标,是一体化推进平台整合的重要政策依据。有的文件虽然不直接面向平台整合内容,但是与平台的规范运行密切关联,因此从评价改革绩效的角度来看,也应当作为可参考的标准依据。相关的文件如表1所示。
四、平台改革的成效及缺憾
有别于一般公共领域的改革路径,我国公共资源交易平台整合是从下而上、先区县后省市逆序推进的,属于先有地方实践后有制度安排性质的改革,因此平台呈现的形态丰富多样、地区差异性较大。
(一)研究方向
63号文和41号文是统筹安排平台整合工作的纲领性文件,从改革目标来看,主要完成四个方面的任务,即平台层级整合、信息系统整合、场所资源整合和专家资源整合。除此以外,此项改革还涉及交易监督管理方式的创新、交易规则的清理与统一、信息化新技术的应用、交易运行服务机构的规范运行等方面。由于平台改革涉及面极广、互联网公开的有效数据不足,全面评价难以面面俱到。本文以交易运行服务机构(主要为各地公共资源交易中心)为主要的观察视角,围绕总目标,提炼、总结、分解具体的分项任务指标,逐一梳理对照检查完成度和完成质量。有的指标在国家文件规定中较为原则和宏观,为便于定量分析,作了一些必要的拆分与细化,力求多角度、分层次讨论平台整合的成效与不足。
(二)研究方法
基于数据的挖掘、清洗、统计与分析判断,综合运用定性和定量相结合的方法开展研究,研究采用特征提取、聚类分析等方法,算法实现和图表绘制使用Python软件及其有关组件(库)。所有数据均来自于互联网公开信息,以官方印发的正式文件为主、新闻报道为辅。官方文件主要参考各省市人民政府印发的《建立统一的公共资源交易平台工作实施方案》、平台整合工作牵头部门(发展改革、政务服务)、交易中心等发布的通知、公告、年度总结报告等。有的统计数字之间彼此矛盾,以相关行政主管部门发布的信息为准。
(三)研究成果
1.平台层级整合
63号文对于“平台层级整合”的要求是设区市建立交易平台,县级政府不再新设,已经设立的整合为市级平台的分支机构。在此基础上,鼓励建立跨行政区域的交易平台,探索交易主体跨行政区域自主选择交易平台。2016年6月底前,完成平台整合工作。
经查询,2012年底,全国公共资源交易市场共988个,其中省级13个、地市级198个、县级777个。交易市场编制内从业人员总数12081人,比整合前减少1654人。截至2016年底,全国各类公共资源交易市场从4103个整合为500多个,交易市场数量减少了85%。相关变化情况如图1所示。
以交易平台为统计口径,截至2024年9月12日,根据全国公共资源交易平台的统计数据,各省市公共资源交易平台总数为884个,其中河南省最多126个,其次是江苏省73个。
从交易市场和交易平台数量的变化率来看,随着63号文的印发,各地大幅压减交易平台数量,特别是县区一级的平台设立基本被叫停,已有的分布在各条线的专业交易平台也进行了合并或裁撤。2023年5月,由上海、浙江、江苏、安徽等三省一市共同组建的“长三角公共资源交易统一门户一体化服务平台”开通,标志着我国区域化集中交易平台试点工作取得了实效。
2.信息系统整合
63号文对于“信息系统整合”的要求是省级政府整合本地区信息系统,建立全行政区域统一、终端覆盖市县的公共服务系统。鼓励交易系统市场化竞争,不得限制市场主体运营的交易系统与公共服务系统对接。各级公共资源交易平台连接电子交易和监管系统,整合共享市场信息和监管信息。
41号文对于“平台电子系统”有更高、更具体的要求,即要明确交易、服务、监管等子系统的功能定位,同步规划、建设、使用信息基础设施。解决电子档案、技术规范、信息安全等问题,通过远程异地评标等方式推动专家资源共享。促进数字证书(CA)跨平台、跨部门、跨区域互认,推动电子营业执照、电子担保保函应用。
关于公共资源交易平台的信息系统整合统计数字比较缺乏,只能从部分省市提供的有限数据来分析。交易平台信息系统包含三个大类,即公共服务系统、电子交易系统和电子监管系统。其中电子交易系统根据专业特点细分为建设、交通、水利、政府采购、国有土地和产权、机电设备、药品器械等诸多行业系统。
经统计,各省基本建立了覆盖市县的公共服务系统,但是电子交易系统建设模式较多,既有“一行业一系统”,也有“多系统一平台”。例如,云南省推行“一网三平台”,即交易信息网和公共服务平台、行政监督平台、电子交易平台统一建设运营和管理,向上联通国家公共资源交易平台,向下覆盖省、州市、县三级,横向与政务服务、信用信息、行业监管等平台互联互通。甘肃省建设统一制度规则、技术标准、数据规范、服务模式、监管方式的“五个统一”基础体系和数据一网共享、交易一网通办、服务一网集成、监管一网协同的“四个一网”运行体系,完成原有12个电子服务、交易、监管系统的整合升级,新建电子交易系统4个。
总体而言,公共服务系统省市县一体化整合工作完成度最高,基本不存在市、县一级单独建设服务系统的情况。电子交易系统的整合则参差不齐,区域间差别较大,除甘肃、黑龙江、江西等少数省份外,大多以设区市为单元建设交易系统,有的县区甚至也有自建系统(如河南省安阳市、浙江省丽水市、湖北省黄石市等部分县市),造成了一定程度的重复建设和资源浪费。而电子监管系统建设则更加滞后,不少地区近两三年才建成监管系统,如湖北省襄阳市(2023年2月)、山西省级平台(2022年5月)、江苏省盐城市(2021年5月),少数地区的行业监督部门甚至至今仍未建立起在线电子监管系统。
至于电子档案、电子保函、电子营业执照、数字证书跨区域互认等信息化、便利化应用技术推广,由于各地信息化系统架构不同而呈现不同的发展业态,做法不尽相同,各具地方特色。
在电子档案工作方面,2020年,石家庄市研发了电子文件形成、归档和电子档案管理“三合一”全程管理系统;2022年11月,合肥市起草的地方标准《公共资源交易电子档案管理规范》(DB 3401/T 280—2022)实施。
在电子保函工作推进方面,2018年7月,辽宁省大连市上线全国首个电子化保函服务系统,诞生了全国首张投标保证保险电子保单;随后,江苏省南通市首创“直开式电子保函”新模式;2019年8月,全国首个电子保函监管辅助系统在福建省福州市马尾区上线。
在电子营业执照应用方面,2022年10月,湖北省沙洋县率先在建设工程招投标领域实现电子营业执照“一网通投”;2014年12月,河南省濮阳市在政府采购领域推行电子营业执照应用,实现“一照通办”。
在数字证书跨区域互认方面,由于涉及较多部门、企业利益,阻力较大,进展相对缓慢,但是仍有一些地方取得了突破。2023年3月,广州市公共资源交易平台与国内13个交易平台实现招投标领域数字证书互联互通,并建立了“省内外协同,多领域共享”数字证书兼容互认体系;2024年8月,广东省江门市在“粤商通”移动证书实现CA跨平台互认基础上,引入瑞术数字证书,实现了CA与福建、新疆、四川、山西、山东、海南等地跨省(区)共享。
3.场所资源整合
63号文对于“场所资源整合”的要求是利用现有政务服务中心、建设工程交易中心、政府集中采购中心等满足交易评标、交易验证以及业务办理需要,避免重复建设。交易平台不限于一个场所。对于社会力量建设的场所,可以通过购买服务等方式利用。
据统计,我国大多数地方交易平台秉承集约化原则,充分利用现有场所设施组织公共资源交易活动,“一个屋檐下办事”的程度较高,而且这类场所基本集中在政务服务或者便民服务中心之类的公共服务场所。这种完全依靠公共资源交易场所组织交易活动虽然在管理上相对规范、可控,但是有时也会因为交易项目阶段性井喷而出现“开标”轮候或者评标“撞车”等无法保障项目按期实施的情况。
当前,使用社会力量建设的场所组织开评标活动的情形较为罕见。仅见的例子是2020年3月新冠肺炎疫情期间,昆明市在全国率先推进交易场所社会化供给和交易平台市场化供给,当月27日在代理机构提供的场所完成了开标评标工作。
事实上,采用购买服务方式租用第三方场所实施交易,不但可行甚至非常必要。例如,针对隔夜评标需求或者涉密采购需要的交易活动,很多公共资源交易场所不具备相应的条件。有的政务服务大楼在正常工作时间后就要关灯断电,但是项目交易却不可能临时中止。有的场所不具备封闭环境,无法进行样品运输和收储。而依托社会力量办理场所作为补充,不但能减轻交易中心的场所资源建设压力,还能为各方交易主体带来更个性化、更专业化的服务体验,这种“官办+民营”相结合的方式是满足日益复杂、多样化交易需求的有益思路。这方面,云南省迈开了第一步。2023年7月,云南省专门针对第三方提供的隔夜评标场所管理印发《公共资源交易隔夜评标场所建设标准及运行服务规范》,规定省州(市)、县级交易中心均不再新建隔夜评标场所,场所运行服务方只要满足相关管理要求并经省发展改革委审核认定后,即可列为隔夜评标场所。
4.专家资源整合
63号文对于“专家资源整合”的要求是各省级政府应按照全国统一的专业分类标准,整合本地区专家资源。完善评标(评审)专家分类标准,整合本地区专家资源。推动实现专家资源及专家信用信息全国范围内互联共享。有条件的地方推广远程异地评标、评审。41号文也要求统筹公共资源交易评标、评审专家资源,通过远程异地评标、评审等方式加快推动优质专家资源跨地区、跨行业共享。
多年来,专家资源整合工作涉及三个方面问题:一是适用于工程招投标的评标专家库和适用于政府采购的评审专家库未能有效融合和统一;二是专家资源和信用信息的互联共享仍停留在零星、片状、有限区域的层次,未能实现全国范围内互联共享;三是远程异地评标、评审机制尚未找到各方都能接受的统一模式,在常态化推行方面障碍重重。
在评标专家和评审专家库融合统一方面,目前两个专家库的分设主要是由于《招标投标法》体系与《政府采购法》体系不一致所致。由于公共资源交易平台整合是在两法未能实质性融合背景下进行的,因此两法对于专家评委库的管理要求未能统一。例如,河南省政府2023年1月印发修订后的《河南省综合评标专家库和评标专家管理办法》,而河南省财政厅2023年7月印发《政府采购评审专家管理实施办法》,全国类似河南省的情况并不在少数。还有少数地方未能在省级层面统一整合专家资源,仅在地(市)层级建设专家库。例如,甘肃省张掖市、新疆维吾尔自治区乌鲁木齐市等地是由市级发展改革部门牵头组建公共资源交易综合评标(评审)专家库。
在专家资源和信用信息的互联共享方面,局部有小范围突破,但是总体上不尽如人意。例如,有的行业还建有专门的专家库,但是实质上并未并入综合专家库管理范畴,大大影响了专家资源的共享。又例如,商务部有机电产品国际招投标评标专家库,民航局有民航专业工程评标专家库,一些地方的政府主管部门也建有自己的专家库。再例如,福建省生态环境厅建有环境影响评价专家库,湖北省林业局建有林业项目综合评审专家库,四川、福建、江西等地的工信部门也建有各自的工业项目评审专家库。这些行业类专家库大多未并入公共资源交易综合评标(评审)专家库,属于游离在外的小库,使用对象仅限于行业内部。
在推动专家资源跨区域共享方面,通过开展远程异地评标、评审工作,多地进行了积极探索,并呈现多样化的实践形式。有的地区在省市内部开展异地评审,如福建、广东、浙江、江苏等省;有的与周边邻近地区建立合作模式,如长三角地区的三省一市(上海、江苏、浙江、安徽)建立了远程异地评审联动机制;还有的实现了更大范围的区域化合作,如黄河流域九省(区)成立了远程异地评标省际合作联盟。但是需要指出的是,远程异地评标、评审机制的推广仍面临诸多障碍,主要包括规则制度不统一、信息系统不互通和监督管理不协调等。因此,迫切需要从国家层面出发,制定出台具有可操作性的技术规程,确保这项工作能够真正落到实处,实现从“盆景效果”到“实际意义”的跨越。
5.其他平台整合有关方面的要求与成效评估
(1)交易机构整合。交易中心的机构整合(尤其是机构设置、人员编制等核心内容)在国家文件中未有专门表述,不能不说是一种遗憾。机构整合实际上是平台整合的重要组成部分,甚至某种程度上成为决定平台改革成败的关键因素之一,因为交易机构是串联整个公共资源交易活动的枢纽部门,是改革政策落地并发挥作用的主要执行机构,组织人事部门在平台整合改革顶层设计中的缺失造成了不少后遗症。我国地方交易机构无论是行政管理体制,还是运行管理机制,乃至在人员性质、机构设置、经费保障、职能定位等方面呈现出五花八门的特点,这给交易机构一体化、规范化管理造成了较多困难,成为改革成效发挥的一个障碍。
(2)监管机制创新。关于公共资源交易监督管理体制,国家没有出台专门办法,基本执行依据仍是《国务院有关部门实施招标投标活动行政监督的职责分工意见》(国办发〔2000〕34号),即以行业部门监督管理为主,只不过在监督方式上鼓励通过大数据等手段实施电子化、智能化监管。41号文虽然提出“探索推进公共资源交易综合监管”,但是依然强调要坚持“交易服务、管理与监督职能相互分离”的基本原则,其政策逻辑是在不改变现行监督管理格局的基础上,以技术手段完成公共资源交易的协同监管任务。在改革实践中,湖北省、重庆市、安徽省等地尝试通过综合监管来实现对公共资源交易活动的有效管理,但是总体上成效不明显,推广价值也有限。
(3)规则制度清理。实践中,交易平台看似整合了,但是交易规则却没有真正融合,依然是“各行其是、分灶吃饭”。结合63号文、41号文以及《关于建立健全招标投标领域优化营商环境长效机制的通知》(发改法规〔2021〕240号)等文件要求,各地积极推动公共资源交易领域内的制度规则清理工作,并取得了积极成果。例如,江苏省2020年7月进行过一次交易规则的集中清理,全省共清理制度规则文件678件,其中废止301件(省级11件、市级108件、县级182件)、修订24件(市级11件、县级13件)、保留352件(省级23件、市级217件、县级112件)。2022年9月,国家发展改革委在对十三届全国人大五次会议第1166号建议的答复中披露,各地区、各有关部门对招投标相关法规、规章、行政规范性文件的修订、废止共2032件。
但是也要看到,在压减增量的同时,存量基数依旧庞大。例如,江西省全省公共资源交易领域制度规则文件高达224件;山东省涉及工程招投标规则180件、政府采购规则58件,总量接近240件;长沙市保留的公共资源交易领域规范性文件达41件;其他大多数地市保留的地方性交易规则平均超过10件。
总的来看,我国公共资源交易平台整合改革取得了巨大的成效,交易成本大幅降低、办事便利化程度明显提升、有序竞争的市场环境日益规范、公平公正的交易格局初步形成,交易市场主体的满意度和获得感有所增强,达到了整合改革的预期目标。同时也要看到,一些法律法规与体制机制方面的固有矛盾并未因平台整合而自动消弭,有的甚至因整合引发了新的问题。例如,监督管理体制与现行交易管理架构不协调,政府采购集中代理机构与公共资源交易中心法定职能的冲突,交易平台公益化定位与市场化走向的争议等,这些仍需下一步持续研究解决。
五、结语
公共资源交易平台整合是一项涉及多部门职能调整、跨行业利益分配的系统性、综合性、全局性改革工作,其顶层设计之难、复杂程度之高、矛盾冲突之多是不可想象的,任何“毕其功于一役”或者“一蹴而就”的想法都不现实且不科学。在短短十年内,能够取得今天的成绩实属不易。当前,平台整合已进入改革深水区,一些体制机制方面的深层次、结构性问题如果不解决,交易活动中的一些“顽瘴痼疾”就无法彻底根治,最终将影响改革整体效益的发挥,已经取得成效也可能得而复失。
当前,平台改革又迎来了重大的机遇期。笔者相信,在全国统一大市场的政策引领下,在以人工智能为代表的新兴技术推动下,在公共资源交易行业全体干部职工的共同努力下,这场事关国计民生的改革任务攻坚战一定能够取得最后的胜利。
参考文献
[1]尹剑斌,许双耀.从分割到整合:推进全国公共资源交易一体化平台建设的阻力和路径[J].招标采购管理,2024,(01): 32-33+37.
[2]杨浩.公共资源跨区域跨层级跨平台交易问题研究[J].招标采购管理, 2024,(11):29-31.
[3]王丛虎,门钰璐.公共资源交易平台组织的类型化及发展趋势[J].中国高校社会科学,2024,(04):106-115+158.
[4]王全安.深化公共资源交易平台建设及整合共享路径探析——以呼伦贝尔市为例[J].呼伦贝尔学院学报,2022,30(06):4 8-53.
